Page 331 - 市區道路交通島設計手冊
P. 331
市區道路交通島設計手冊
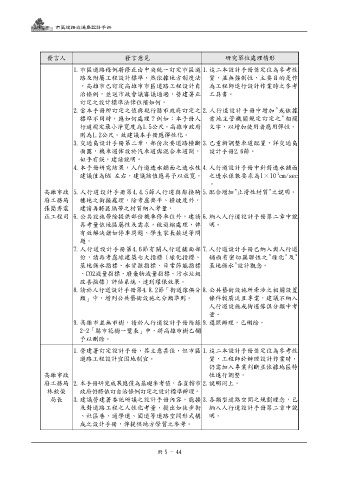
發言人 發言意見 研究單位處理情形
1.市區道路條例將修正由中央統一訂定市區道 1.這二本設計手冊係定位為參考性
路及附屬工程設計標準,然依據地方制度法 質,並無強制性,主要目的是作
,高雄市已訂定高雄市市區道路工程設計自 為工程師進行設計作業時之參考
治條例,並送市政會議審議通過,營建署正 工具書。
訂定之設計標準法律位階如何。
2.當本手冊所訂定之值與現行縣市政府訂定之 2.人行道設計手冊中增加"或依據
標準不同時,應如何處理?例如:本手冊人 當地主管機關規定訂定之"相關
行道規定最小淨寬度為1.5公尺,高雄市政府 文字,以增加使用者應用彈性。
則為1.2公尺。故建議本手冊應彈性化。
3.交通島設計手冊第二章,部份次要道路橫斷 3.已重新調整車道配置,詳交通島
面圖,機車道佈設於汽車道與混合車道間, 設計手冊2.6節。
似乎有誤,建請說明。
4.本手冊研究結果,人行道透水舖面之透水性 4.人行道設計手冊中針對透水舖面
-2
建議值為6﹪左右,建議該值應再予以放寬。 之透水係數要求為1×10 cm/sec
。
高雄市政 5.人行道設計手冊第4.4.5節人行道與鄰接騎 5.配合增加"止滑性材質"之說明。
府工務局 樓地之銜接處理,除考慮齊帄、橫坡度外,
張簡秀震 建請再將區隔帶之材質納入考量。
正工程司 6.公共設施帶除提供部份機車停車位外,建請 6.納入人行道設計手冊第二章中說
再考量依地區屬性及需求,做退縮處理,俾 明。
有效解決諸如停車問題、學生家長接送等問
題。
7.人行道設計手冊第4.6節有關人行道舖面部 7.人行道設計手冊已納入與人行道
份,請再考慮綠建築七大指標(綠化指標、 舖面有密切關聯性之"綠化"及"
基地保水指標、水資源指標、日常節能指標 基地保水"設計觀念。
、CO2減量指標、廢棄物減量指標、污水垃圾
改善指標)評估系統,達到環保效果。
8.請於人行道設計手冊第4.8.2節「街道傢俱分 8.公共藝術設施所牽涉之相關設置
類」中,增列公共藝術設施之分類準則。 條件較廣泛且專業,建議不納入
人行道設施或街道傢俱分類中考
量。
9.高雄市並無市樹,請於人行道設計手冊附錄 9.遵照辦理,已刪除。
2-2「縣市花樹一覽表」中,將高雄市樹乙欄
予以刪除。
1.營建署訂定設計手冊,其立意甚佳,但市區 1.這二本設計手冊係定位為參考性
道路工程設計宜因地制宜。 質,工程師於辦理設計作業時,
仍需加入專業判斷並依據地區特
高雄市政 性進行調整。
府工務局 2.本手冊研究成果應僅為基礎參考值,各直轄市 2.說明同上。
林欽榮 政府仍將依訂自治條例訂定之設計標準辦理。
局長 3.建議營建署委託研議之設計手冊內容,能擴 3.各類型道路空間之規劃理念,已
及對道路工程之人性化考量,提出如徒步街 納入人行道設計手冊第二章中說
、社區巷、通學道、園道等道路空間形式構 明。
成之設計手冊,俾提供地方學習之參考。
附 5 - 44

